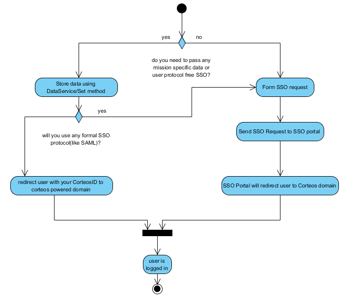
Workflow diagram

First of all, you need to understand, whether you will or will not pass any mission specific data(like codes or route details) prior to SSO. In first case you will need to implement the following web service method Set to create an SSO container. Container has an unique identifier(named CorteosID) which you can use with any SSO protocol or even in case of formal protocol free integration.